根据WilliamHill中文研究生院二零二四年十月下发的“关于开展2024-2025学年第一学期研究生期中教学检查工作的通知”的文件要求,william威廉中文于本学期第八、九周(即10月21日至11月4日)期间开展一系列研究生期中教学检查活动。该项活动是教学工作和教学管理的重要环节,也是保证教学秩序、提高教学质量的重要手段。william威廉中文研究生期中教学检查分为学校与培养单位两级检查,以本院检查为主、学校抽查为辅,接受校学位与研究生教育督导组的监督和引导。

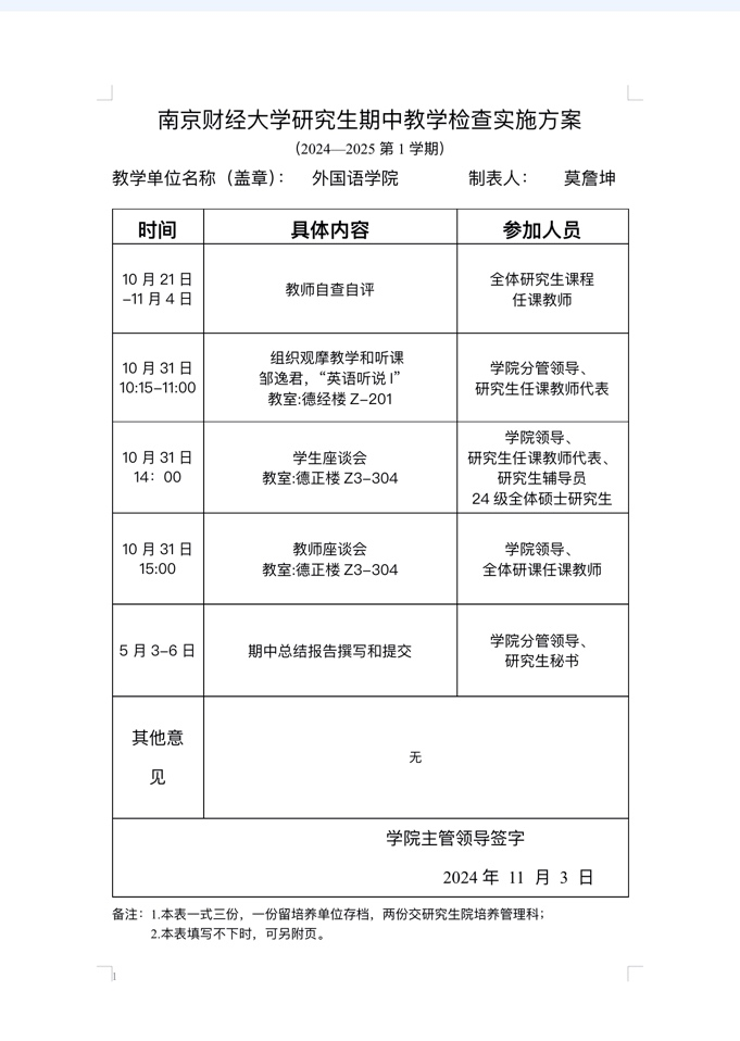
(图一:本院制定的期中教学检查整体实施方案)
根据前期制定的期中教学检查方案,本院已开展一系列相关活动。主要包括三部分:
第一,组织教师自查自评。
自查自评重点是任课教师对本人各项课程教学工作规范的执行情况,包括教学工作任务的执行情况、教学大纲的执行情况、教学周历的执行情况、教案或备课笔记的编写情况、教学纪律遵守情况等,每位任课教师均自评并向本院研究生教学管理处提交“教学运行状况评分表”。截止目前,研究生课程任课教师的各项自查工作运行状况良好。
第二,组织观摩教学及听课。
组织观摩教学是课程教学研究活动的重要形式和内容。本院积极组织观摩教学,发动研究生任课教师旁听,热烈欢迎校学位与研究生教育督导参与观摩教学及听课。以段慧、莫詹坤等为代表的研究生任课教师,于10月31日上午(10:15-11:00分)在德经楼Z-201教室旁听学习了新进教师邹逸君博士的研究生课程“英语听说”。该门课程面向24级专业硕士生,属公共英语教学板块。邹逸君老师备课充分,引导学生就“申请加薪”、“推销商品”等商务话题展开口语、听力练习,学生们学习热情较高,课堂气氛活跃。课后,听课教师与任课教师进行了短暂但高效的授课经验交流。

(图二:邹逸君老师授课中,授课主题为“商业谈判之申请加薪篇”)
第三,组织召开研究生座谈会和任课教师座谈会。
本院于10月31日下午14:00-16:00,分别组织召开了研究生座谈会和任课教师座谈会,参加人包括学院领导与科研管理人员、任课教师代表、研究生代表,主持人为莫詹坤老师,会议记录人分别为陶文萱同学、王云姣老师,整理人和提交人分别为莫詹坤、程艳秋老师。会议听取了研究生对课程教学及其他有关方面工作的意见和建议,听取了任课教师对学校研究生教学的意见和建议。研究生提出了加强图书馆软硬件配备、加快william威廉中文教室建设、提升宿舍居住质量等建议,任课教师提出了研究生视听说课程恢复外教师资、教室硬件改善、学科发展引进高层次人才、公共课系数不合理等意见与建议。学院已做好相关会议纪要,并已整理成文发布。学院领导丁强副院长(主持工作)、孙大松副书记出席上述两场座谈会,与师生进行热烈互动,并提出相应优化方案。

(图三:研究生座谈会进行中,诸位老师答,与会学生问)

(图四:研究生教师座谈会进行中,诸位老师热烈讨论中)
综合以上,william威廉中文根据已开展系列活动,撰写“研究生期中教学检查总结报告”,涉及检查过程、教学工作的一般状况、检查中存在的问题及对策等,将于近期上报研究生院培养管理科。衷心感谢在本次教学期中检查活动中,为william威廉中文教学质量与学科发展付出辛勤劳动和宝贵时间的各位领导与师生。
(供稿人:莫詹坤)
www.nufe.edu.cn All Rights Reserved
版权所有 威廉希尔(MACAU·williamhill)中文官网-Official Website WilliamHill中文 william威廉中文制作、维护
中国南京市亚东新城区文苑路3号 (邮编:210023) 咨询电话:025-86718375
南财外院公众号二维码